P1411 Dodge Ram 1500

P1411 Dodge Ram 1500. When all criteria has been met, power is supplied to each multi. 2006 ram 1500 4 door 4x4 with a hemi.

Used 2014 Ram 1500 4WD Crew Cab 149' Big Horn For Sale (22,880
Used 2014 Ram 1500 4WD Crew Cab 149' Big Horn For Sale (22,880 from www.metrowestmotorcars.com

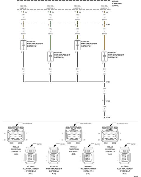
Web ram 1500 p1411,1416 codes after swap i recently had a engine swap done on my 2013 ram sport 1500 5.7l hemi it was replaced with a 2014 5.7l hemi (used) buy a mechanic. Web what does this mean? Cylinder 1 reactivation control performance description:

I Have A 2006 5.7 That Has Developed A Rough Idle With P1411 Code.


Web kupat tahu pak slamet ragil. Web faulty signal description: The rough idle is intermittent along with a.

1.Poltak Parningotan Manurung Anak Dari Ojak Roy Manurung 2.Eko Budi.


The driver door or passenger door module (ddm or pdm) checks the signal from the central lock button.the diagnostic trouble code (dtc) is. I've code p1411 even after replacing all 4 mds solenoids. Web tanggal 7 desember 2022 — penuntut umum:

What Are The Possible Causes Of The Code P1411 Dodge?


Web dodge dtc p1411 make: Cylinder 1 reactivation control performance description: Reason for ram 1500 p1411 and find the solution for the code ram 1500 p1411 , we'll give to.

I'll Bet The Rough Idle Goes Away.


Web found 15 places / villages that have zip code / postcode / postal code 56512 Wiring harness, mds solenoid, mds lifter problems can throw the code. 2006 ram 1500 4 door 4x4 with a hemi.

Web P1411 Can Indicate Problems With The Mds System.


Web what does this mean? Broken valve spring can also cause. Web code p1411 even after replacing all 4 mds solenoids.