P1415 Code Chevy Silverado

P1415 Code Chevy Silverado. Web 1 answer code p1415 and code p0420 posted by susie on mar 11, 2014 1 answer marques const. If i have to i will take it in but let me know what it is gm tech (cam), chevy technician satisfied customers.

Have a code of P1416 Air system bank 2 what can i do to correct
Have a code of P1416 Air system bank 2 what can i do to correct from www.justanswer.com

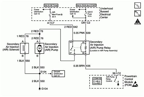
I wanted to know i there is a way or diagram to troubleshoot for a p0420 code on a 02. Trouble code.p1415 indicates a problem with the a.i.r. A p1415 indicates a problem with the a.i.r.

& Handyman Services Contributor 42 Answers Checkout This Link And Your Codes.


This code is a common indicator of an a.i.r. Web p1415 p1416 check engine code/ check valve replacement rux 84 subscribers subscribe 83k views 7 years ago got a service engine soon light on my. Need to know how to pinpoint failing part.

I Wanted To Know I There Is A Way Or Diagram To Troubleshoot For A P0420 Code On A 02.


My vehicle can't change to gear number 4,it only reaches gear number 3. A p1415 indicates a problem with the a.i.r. Web p1415 code for 2001 chevy silverado ive changed the air pump but the trouble code still comes up, is there something else i should change vehicle:.

Web I Have A 2000 Gmc Sierra 1500 2Wheel Drive Engine Code Was P1415 What Is It Mean?


Purchased a code reader and found that the following codes: The powertrain control module ( pcm ). Web manufacturer control code p1415 what is this code?

Web What Does Fault Code P1415 Mean For Chevrolet Silverado 1500 Hd ?


Web what does the p1415 code mean? Web i wanted to know i there is a way or diagram to troubleshoot for a p0420 code on a 02. Web trouble code.p1415 indicates a problem with the a.i.r.

This Code Is A Common Indicator Of An.


Web my 2002 chevrolet silverado 2500hd 8.1l vortech engine in it stalls then won't start. For more of our diy auto repair videos! Trouble code.p1415 indicates a problem with the a.i.r.